EN
2016-04-14 00:05:00?ȪԴ£º ¼¯°îÐÂÄÜÔ´Íø
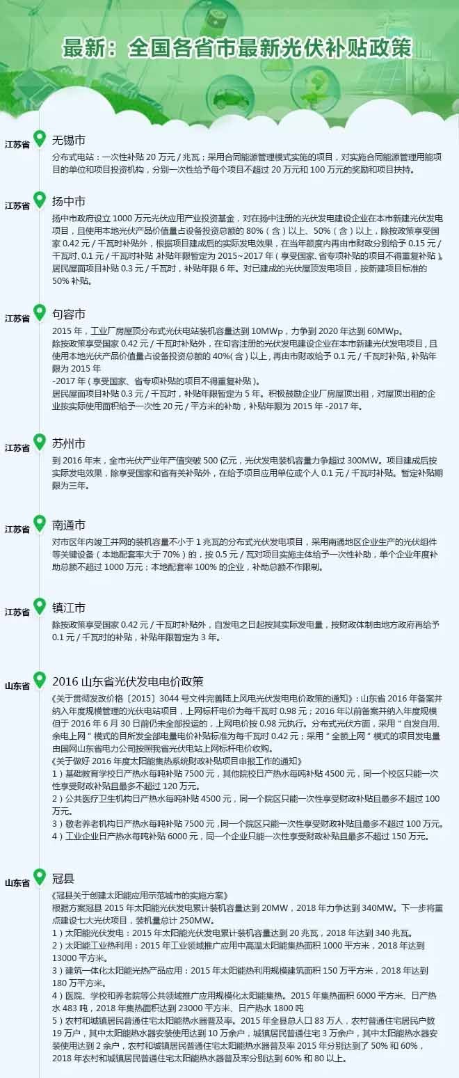
µ¼¶Á£º?ÒÔÏÂÊÇС±àÕûÀíµÄÌìϸ÷Ê¡ÊÐ×îйâ·ü½òÌùÕþ²ß»ã×Ü¡£¡£¡£¡£¡£¡£
ÒÔÏÂÊÇÕûÀíµÄÌìϸ÷Ê¡ÊÐ×îйâ·ü½òÌùÕþ²ß»ã×Ü¡£¡£¡£¡£¡£¡£

°æÈ¨ËùÓÐ Z6×ðÁúÆì½¢Ìü¹ÙÍøÈë¿Ú ¾©ICP±¸16034488ºÅ-1 ¾©¹«Íø°²±¸11040102700155
µØÖ·£ºÖлªÈËÃñ¹²ºÍ¹ú±±¾©Êк£µíÇøÎ÷Ö±Ãű±´ó½Ö62ºÅ