Z6×ðÁúÆì½¢Ìü¹ÙÍøÈë¿Ú

ÖÐÎÄ

EN

Ê×Ò³ > ÐÂÎÅÖÐÐÄ > ÓªÒµÍ¨¸æ

¡¾±ÈÕÕ¡¿µç¼Ûϵ÷ΪÖйú¹â·ü´øÀ´ºÎÖÖÀå¸ï

ȪԴ£º Éú̬¾­¼ÃѧÊõ°æÊ±¼ä£º 2015-12-28

ȪԴ£º Éú̬¾­¼ÃѧÊõ°æ ×÷ÕߣºÍõè´ ÀîÁÖ¾ü Çñ¹úÓñ

µ¼¶Á£º ×î½ü¹â·üȦÖÐ×î¾¢±¬µÄ´óÊÂÎñ¾ÍÊǹâ·ü²¢Íøµç¼Ûϵ÷£¬ £¬£¬£¬£¬ÕâÒ»Õþ²ßµÄÕýʽ³ǫ̈¿ÉÒÔ˵ÊÇһʱ¼¤ÆðÇ§ÖØÀË£¬ £¬£¬£¬£¬¹â·üȦÄÚ¸÷·´ó¿§·×·×¶ÔÕâÒ»Õþ²ß½ÒÏþ×Ô¼ºµÄ¿´·¨ ¡£¡£¡£¡£¡£×Åʵ¹â·ü²¢Íøµç¼Ûϵ÷ÕâÒ»ÊÂÎñ²¢·Çº£ÄÚÊ×´´£¬ £¬£¬£¬£¬Ðí¶àÍâÑóÏÈÐÐÕß¶¼ÒѾ­Ê©ÐйýÕâһĿµÄ£¬ £¬£¬£¬£¬ÄÇôÈÃÎÒÃÇÀ´À´ÏêϸÀà±ÈÆÊÎöһϣ¬ £¬£¬£¬£¬µã»÷ϵ÷ÊÂʵ¸ø¹â·ü¹¤Òµ´øÀ´ÁËʲô £¿£¿£¿£¿£¿£¿£¿

×î½ü¹â·üȦÖÐ×î¾¢±¬µÄ´óÊÂÎñ¾ÍÊǹâ·ü²¢Íøµç¼Ûϵ÷£¬ £¬£¬£¬£¬ÕâÒ»Õþ²ßµÄÕýʽ³ǫ̈¿ÉÒÔ˵ÊÇһʱ¼¤ÆðÇ§ÖØÀË£¬ £¬£¬£¬£¬¹â·üȦÄÚ¸÷·´ó¿§·×·×¶ÔÕâÒ»Õþ²ß½ÒÏþ×Ô¼ºµÄ¿´·¨ ¡£¡£¡£¡£¡£×Åʵ¹â·ü²¢Íøµç¼Ûϵ÷ÕâÒ»ÊÂÎñ²¢·Çº£ÄÚÊ×´´£¬ £¬£¬£¬£¬Ðí¶àÍâÑóÏÈÐÐÕß¶¼ÒѾ­Ê©ÐйýÕâһĿµÄ£¬ £¬£¬£¬£¬ÄÇôÈÃÎÒÃÇÀ´À´ÏêϸÀà±ÈÆÊÎöһϣ¬ £¬£¬£¬£¬µã»÷ϵ÷ÊÂʵ¸ø¹â·ü¹¤Òµ´øÀ´ÁËʲô £¿£¿£¿£¿£¿£¿£¿

Ëæ×ŹŰ廯ʯÄÜÔ´µÄÈÕÒæ¿Ý½ß£¬ £¬£¬£¬£¬ÄÜÔ´µÄ¿ÉÒ»Á¬Éú³¤ÒÔ¼°ÄÜÔ´Çå¾²ÎÊÌâÒýÆð¸÷¹úµÄ¸ß¶È¹Ø×¢ ¡£¡£¡£¡£¡£±ðµÄ£¬ £¬£¬£¬£¬¹Å°å»¯Ê¯ÄÜÔ´ÔÚ¿ª·¢Ê¹ÓÃÀú³ÌÖлᱬ·¢´ó×Ú·ÏË®¡¢·ÏÆøºÍ¹ÌÌå·ÅÆúÎ £¬£¬£¬£¬¶ÔÈ«ÇòÇéÐÎÔì³ÉÁËÑÏÖØµÄÆÆËð ¡£¡£¡£¡£¡£Æ¾Ö¤ÌìÏÂÄÜÔ´ÀíÊ»ᣨWorld Energy Council£¬ £¬£¬£¬£¬WEC£©µÄ×îÐÂÕ¹Íû£¬ £¬£¬£¬£¬Ëæ×ÅÉú³ÝÔöÌí¡¢È«Çò¾­¼ÃÉú³¤ÒÔ¼°Ò»Á¬µÄ³ÇÕò»¯Àú³Ì£¬ £¬£¬£¬£¬µ½2050ÄêÈ«ÇòÄÜÔ´ÐèÇ󽫷­Ò»·¬ ¡£¡£¡£¡£¡£Óë´Ëͬʱ£¬ £¬£¬£¬£¬ÈôҪʵÏÖÈ«ÇòÆøÎÂÔöÌíµÍÓÚ2¡æ£¬ £¬£¬£¬£¬È«ÇòÎÂÊÒÆøÌåÅŷűØÐè½µµÍµ½Ä¿½ñµÄÒ»°ë ¡£¡£¡£¡£¡£2011Ä꣬ £¬£¬£¬£¬¶«ÈÕ±¾´óµØ¶¯Òý·¢¸£µºµÚÒ»ºËµçվʹʺó£¬ £¬£¬£¬£¬ÈËÀà¶ÔºËµçʹÓñ¬·¢ÁËеÄÒÉÎʼ°ÊìϤ ¡£¡£¡£¡£¡£ÎªÏàʶ¾öÄ¿½ñ¹Å°åÄÜÔ´µÄÎÛȾÎÊÌâÒÔ¼°Î´À´¿ÉÔ¤¼ûµÄÄÜԴǷȱ£¬ £¬£¬£¬£¬¸÷¹úѸËÙÉú³¤·çÄÜ¡¢Ì«ÑôÄܺÍÉúÎïÖÊÄܵÈÇå½àµÄ¿ÉÔÙÉúÄÜÔ´ ¡£¡£¡£¡£¡£

Ì«ÑôÄÜÊÇÒ»ÖÖ×ÊÔ´¸»ºñ¡¢ÂþÑܯձ飬 £¬£¬£¬£¬ÆÄ¾ß¿ª·¢Ç±Á¦µÄ¿ÉÔÙÉúÄÜÔ´ ¡£¡£¡£¡£¡£¹â·ü·¢µçÊÇÓð뵼Ìå½çÃæµÄ¹âÉú·üÌØÐ§Ó¦½«¹âÄÜÖ±½Óת±äΪµçÄܵÄÒ»ÖÖÌ«ÑôÄÜ·¢µçÊÖÒÕ ¡£¡£¡£¡£¡£ÏÖÔÚ£¬ £¬£¬£¬£¬È«ÇòÌ«ÑôÄÜ·¢µçÁ¿Ô¶Ð¡ÓÚúµç¡¢ºËµç¡¢Ë®µçËùÕ¼µÄ±ÈÀý£¬ £¬£¬£¬£¬Ö÷ÒªÔµ¹ÊÔ­ÓÉÊÇÌ«ÑôÄÜ·¢µç±¾Ç®Ô¶¸ßÓڹŰåÄÜÔ´ ¡£¡£¡£¡£¡£È»¶øÌ«ÑôÄÜ·¢µçµÄ¹æÄ£¾­¼ÃÐÔºÜÇ¿£¬ £¬£¬£¬£¬Ëæ×ÅÊг¡¹æÄ£µÄÀ©´ó¡¢ÊÖÒÕˢУ¬ £¬£¬£¬£¬¹â·ü±¾Ç®ÒÑÓÉ1975ÄêµÄ90¡«100ÃÀԪÿÍßϽµµ½2009ÄêµÄ6ÃÀԪÿÍß ¡£¡£¡£¡£¡£ÓÉÕþ¸®Á¢·¨¡¢³ǫ̈°ïÖúÕþ²ßÒԴ̼¤¹â·ü·¢µçµÄÉú³¤Ä£Ê½Ôڵ¹ú¡¢Òâ´óÀû¡¢ÈÕ±¾µÈ¹úÒÑÕ¹ÏÖ³öÏÔÖøÐ§¹û ¡£¡£¡£¡£¡£

ƾ֤¹ú¼ÊÄÜÔ´Êð£¨International Energy Agency£¬ £¬£¬£¬£¬IEA£©·ÖÀ࣬ £¬£¬£¬£¬Íƹã¹â·üµçÁ¦Êг¡Ó¦ÓõÄÏêϸÕþ²ßÖ÷Òª°üÀ¨ÉÏÍøµç¼Û½òÌù£¨feed£­intariff£¬ £¬£¬£¬£¬FiT£©¡¢Ö±½Ó×ʽð½òÌù¡¢ÂÌÉ«µçÁ¦ÍýÏë¡¢¿ÉÔÙÉúÄÜÔ´Åä¶î±ê×¼£¨renewable portfolio standard£¬ £¬£¬£¬£¬RPS£©¡¢RPSÌ«ÑôÄܹâ·üÍýÏë¡¢¹â·üͶ×Ê»ù½ð¡¢Ë°ÊÕµÖÃâ¡¢¾»µç±íÖÆ¡¢ÉÌÒµÒøÐÐÔ˶¯¡¢µçÁ¦¹«ÓÃÊÂÒµ²¿·ÖÔ˶¯¡¢¿ÉÒ»Á¬ÐÞ½¨ÒªÇóµÈ ¡£¡£¡£¡£¡£Æ¾Ö¤IEA2009ÄêµÄͳ¼Æ£¬ £¬£¬£¬£¬È«ÇòÓÐ15¸ö¹ú¼ÒÔËÓÃFiT£¬ £¬£¬£¬£¬11¸ö¹ú¼ÒʹÓÃÖ±½Ó×ʽð½òÌù ¡£¡£¡£¡£¡£

²î±ð¹ú¼ÒÉú³¤¹â·üµÄÕþ²ßϵͳËäÓÐÏà½üÖ®´¦£¬ £¬£¬£¬£¬µ«ÔÚÕ½ÂÔ¶¨Î»ÉÏÈÔÓвî±ð ¡£¡£¡£¡£¡£ÈÕ±¾ÔÚ2009Äê¡¶Ì«ÑôÄÜ·¢µçÍýÏëͼ¡·ÐÞÕý°¸ÖУ¬ £¬£¬£¬£¬½«Ì«ÑôÄÜÉú³¤¶¨Î»µ÷½âΪ2050ÄêǰïÔÌ­¶þÑõ»¯Ì¼ÅÅ·ÅÁ¿µÄÒªº¦ÊÖÒÕ ¡£¡£¡£¡£¡£ÃÀ¹úÔÚ2004ÄêÐû²¼µÄ¡¶Ì«ÑôÄܵÄδÀ´£ºÍ¨Ïò2030ÄêµÄÃÀ¹ú¹â·ü¹¤Òµõ辶ͼ¡·ÖУ¬ £¬£¬£¬£¬Ã÷È·ÆäÕ½ÂÔÄ¿µÄÓÅÏÈΪ¹¤ÒµÉú³¤£¬ £¬£¬£¬£¬Æä´Î¹Ë¼°Êг¡Ó¦Óà ¡£¡£¡£¡£¡£×ܽáµÂ¹úÏà¹Ø·¨°¸¡¢×¨ÏîÊÖÒÕÑз¢É϶Թâ·ü¹¤ÒµµÄÖ§³Ö£¬ £¬£¬£¬£¬Åú×¢µÂ¹úÌ«ÑôÄÜÉú³¤¼æ¹ËÄÜÔ´Çå¾²¡¢¾­¼ÃЧÂʺÍÇéÐα£»£»£»£»£»£»£»¤µÈ¶àÖØÄ¿µÄ ¡£¡£¡£¡£¡£2011ÄêÄêµ×£¬ £¬£¬£¬£¬µÂ¹ú¹â·ü·¢µçÒÔ24.82GWpµÄ×ÜÈÝÁ¿ÔÚÌìϹæÄ£ÄÚÅÅÃûµÚÒ» ¡£¡£¡£¡£¡£Óë´Ëͬʱ£¬ £¬£¬£¬£¬µÂ¹úÕë¶Ô¹â·ü·¢µçµÄÉÏÍøµç¼Û½òÌùÒ²ÔÚһֱϽµ ¡£¡£¡£¡£¡£2012Ä꣬ £¬£¬£¬£¬µÂ¹ú¹â·üÉÏÍøµç¼Û½òÌùµÄÉÏÏÂÏÞ¾ùµÍÓڸùúסÃñÓÃµçÆ½¾ù¼ÛÇ® ¡£¡£¡£¡£¡£¹â·üÉÏÍøµç¼ÛµÄ½µµÍΪδÀ´¹â·ü·¢µçµÄÄÜÔ´Êг¡¾ºÕùÐÔÌṩÁË»ù´¡ ¡£¡£¡£¡£¡£

ÎÒ¹úÌ«ÑôÄÜ×ÊÔ´ºÜÊǸ»ºñ£¬ £¬£¬£¬£¬Â½µØÍâòÿÄê½ÓÊܵÄÌ«Ñô·øÉäÄÜԼΪ5¡Á1019kJ£¬ £¬£¬£¬£¬ÌìÏÂÌ«Ñô·øÉä×ÜÁ¿´ïÌìÌì335¡«837kJ?cm2 ¡£¡£¡£¡£¡£´Ó2007ÄêÆðÎÒ¹úÌ«ÑôÄÜµç³Ø²úÁ¿Ò»Á¬4Äê¾ÓÈ«ÇòµÚÒ»£¬ £¬£¬£¬£¬ÆäÉú²úÁ¿Õ¼È«Çò²úÆ·µÄ±ÈÖØÓÉ2002ÄêµÄ1.07%ÔöÌíµ½2008ÄêµÄ26%£¬ £¬£¬£¬£¬²úÁ¿µÖ´ï1.78GWp£¬ £¬£¬£¬£¬µ½ÁË2010ÄêÎÒ¹ú¹â·üµç³Ø²úÁ¿ÔòÉÏÉýµ½10GWp ¡£¡£¡£¡£¡£ËäÈ»ÎÒ¹úÊǹâ·üÉú²ú´ó¹ú£¬ £¬£¬£¬£¬µ«¹â·ü²úÆ·Ö÷Òª³ö¿ÚÍâÑó£¬ £¬£¬£¬£¬º£ÄÚÓ¦ÓÃÊг¡Ïà¶Ô½ÏС ¡£¡£¡£¡£¡£2009ÄêÎÒ¹ú¹â·ü²úÆ·95%ÒÔÉÏÒÀÀµÍâÑóÊг¡ ¡£¡£¡£¡£¡£

ÓÉÓÚÔÚÖÆÔ챾ǮÉÏÓоø¶ÔµÄÓÅÊÆÖ°Î»£¬ £¬£¬£¬£¬Öйú¹â·üÆóÒµ¶ÔÎ÷Å·ÙÉÐÐÐγÉÍþв ¡£¡£¡£¡£¡£2011Äê10ÔÂ18ÈÕ£¬ £¬£¬£¬£¬µÂ¹úSolar WorldÃÀ¹ú·Ö¹«Ë¾ÍŽáÆäËû6¼ÒÉú²úÉÌÏòÃÀ¹úÉÌÎñ²¿ÕýʽÌá³öÕë¶ÔÖйú¹â·ü²úÆ·µÄ¡°Ë«·´¡±ÊÓ²ìÉêÇë ¡£¡£¡£¡£¡£2012Äê12ÔÂ7ÈÕ£¬ £¬£¬£¬£¬ÃÀ¹úÉÌÎñ²¿Ðû²¼ÏÂÁ £¬£¬£¬£¬¿ËÈÕÆð£¬ £¬£¬£¬£¬×îÏÈÏòÖйúÈë¿ÚÌ«ÑôÄÜµç³ØÕ÷ÊÕ¹ØË° ¡£¡£¡£¡£¡£2012Äê7ÔÂ24ÈÕ£¬ £¬£¬£¬£¬ÒÔSolar WorldΪÊ×µÄÅ·ÖÞ¹â·üÖÆÔìÉÌͬÃË£¨EU Pro Sun£©£¬ £¬£¬£¬£¬Õë¶Ô¡°Öйú¹â·üÖÆÔìÉ̵ÄÍÆÏúÐÐΪ¡±ÏòÅ·ÃËίԱ»áÌá³öËßËÏ ¡£¡£¡£¡£¡£2013Äê6ÔÂ5ÈÕ£¬ £¬£¬£¬£¬Å·ÃËÐû²¼¶ÔÖйú¹â·ü²úÆ·Õ÷ÊÕÔÝʱ·´ÍÆÏú˰ ¡£¡£¡£¡£¡£

ÔÚÍâÑóÊг¡Åö¶¤×ÓµÄÔâÓöÒý·¢º£ÄÚ¹â·üÉú²úÉÌ·×·×½¨Éè¹â·ü·¢µçÕ¾ÒÔÉú³¤ÏÂÓιâ·üÓ¦ÓÃÊг¡ ¡£¡£¡£¡£¡£ÎÒ¹úÕþ¸®Íƹã¹â·üÓ¦ÓÃÊг¡µÄÆð²½Ïà¶Ô½ÏÍí£º×Ô2009Äê×îÏÈ£¬ £¬£¬£¬£¬ÎÒ¹ú×îÏÈʵÑéÌ«ÑôÄܹâµçÐÞ½¨Ó¦ÓÃÊ÷Ä£ÏîÄ¿ºÍ½ðÌ«ÑôÊ÷Ä£¹¤³Ì£¬ £¬£¬£¬£¬´Ó2002ÄêÖÁ2010Ä꣬ £¬£¬£¬£¬ÎÒ¹ú¹â·ü×°»úÈÝÁ¿´Ó20.3MWpÔöÌíµ½500MWp£¬ £¬£¬£¬£¬ÔöÌíÁË23.6±¶£¬ £¬£¬£¬£¬Äê¾ùÔöÌí49.3% ¡£¡£¡£¡£¡£2011Äê¹ú¼ÒÉú³¤Ë¢ÐÂίԱ»áΪº£ÄÚ¹â·ü·¢µçÖÆ¶©ÁËÉÏÍø½òÌùµç¼Û ¡£¡£¡£¡£¡£È»¶øÌ«ÑôÄÜ·¢µçÕ¼ÌìÏ·¢µç×ÜÁ¿µÄ±ÈÀýÈÔ΢ºõÆä΢£¬ £¬£¬£¬£¬ÓëµÂ¹úµÄ¹â·ü·¢µç¹æÄ£Ïà±ÈÏàÈ¥ÉõÔ¶ ¡£¡£¡£¡£¡£ Z6¡¤×ðÁú¡¸Öйú¡¹¹Ù·½ÍøÕ¾

ͼ1 λÓÚ¸ÊËà¸ßÌ¨ÏØÒÑͶÈëÔËÓªµÄ¹â·ü·¢µçÕ¾

ƾ֤WEC2012ÄêµÄÅÅÃû£¬ £¬£¬£¬£¬ÖйúÄÜÔ´Çå¾²ÌìÏÂÅÅÃûµÚ59룬 £¬£¬£¬£¬ÄÜÔ´Éç»á¹«ÕýÐÔÅÅÃûµÚ69룬 £¬£¬£¬£¬ÄÜÔ´¶ÔÇéÐÎÓ°ÏìµÄ»º½âÅÅÃûµÚ91λ ¡£¡£¡£¡£¡£Éú³¤¹â·ü·¢µçµÄÓ¦ÓöԺ£ÄÚÄÜÔ´½á¹¹ÓÅ»¯¡¢ÎÂÊÒÆøÌå¼õÅÅÒÔ¼°¹â·ü¹¤ÒµµÄ¿ÉÒ»Á¬Éú³¤ÓÐ×ÅÆð¾¢µÄ×÷Óà ¡£¡£¡£¡£¡£ÆÊÎöµÂ¹úʹÓÃÔõÑùµÄ°ïÖúÕþ²ßÀ´ÊµÏÖ¹â·üµç¼ÛϽµÒÔ¼°¹â·üÓ¦ÓùæÄ£ÉÏÉý£¬ £¬£¬£¬£¬¿ÉΪÎÒ¹ú¹â·ü·¢µçÒÔÖÂÕûÌåÇå½àÄÜÔ´µÄÉú³¤Æðµ½½è¼ø×÷Óà ¡£¡£¡£¡£¡£

1¡¢µÂ¹ú¹â·ü·¢µçÉú³¤Åä¾°¼°ÏÖ×´

1.1¡¢Á¢·¨Ö§³Ö

×Ô2000Äê½ÒÏþ¡¶¿ÉÔÙÉúÄÜÔ´·¨¡·£¨Erneuerbare£­En-ergien£­Gesetz£¬ £¬£¬£¬£¬EEG·¨°¸£©ÒÔÀ´£¬ £¬£¬£¬£¬µÂ¹ú¿ÉÔÙÉúÄÜԴʵÏÖÁËѸÃÍÉú³¤ ¡£¡£¡£¡£¡£2011ÄêÆä¿ÉÔÙÉúÄÜÔ´·¢µçÁ¿Õ¼ÌìÏ·¢µç×ÜÁ¿µÄ21%£¨¼ûͼ2£©£¬ £¬£¬£¬£¬2012ÄêÉϰëÄêµÂ¹ú¿ÉÔÙÉúÄÜÔ´·¢µçÁ¿Õ¼Æä×ܵçÁ¦ÏûºÄ´ï25.1% ¡£¡£¡£¡£¡£EEG·¨°¸Ç¿ÖÆÒªÇóµÂ¹úËùÓеĵçÁ¦¹«Ë¾ÒԸ÷¨°¸»®¶¨µÄÉÏÍø½òÌù¼ÛÇ®£¨FiT£©¹ºÖ÷¢µç²à¹©Ó¦µÄ¿ÉÔÙÉúÄÜÔ´·¢µç ¡£¡£¡£¡£¡£¼øÓÚ¿ÉÔÙÉúÄÜÔ´½Ï¸ßµÄ·¢µç±¾Ç®£¬ £¬£¬£¬£¬µÂÍõ·¨¶¨µÄFiT¼ÛǮͨ³£¸ßÓÚÆäÖÕ¶ËסÃñÓû§µç¼Û ¡£¡£¡£¡£¡£ÀýÈç2001ÄêµÂÍõ·¨¶¨¹â·üFiT¼ÛǮΪ51Eurocent/kWh£¬ £¬£¬£¬£¬¶øÎôʱµÂ¹úÌìÏÂÖÕ¶ËסÃñÓû§µç¼Ûƽ¾ùµÍÓÚ20Eurocent/kWh ¡£¡£¡£¡£¡£

ÔÚEEG·¨°¸µÄÖ§³ÖÏ£¬ £¬£¬£¬£¬µÂ¹ú¿ÉÔÙÉúÄÜÔ´È¡µÃÁ˳¤×ãÉú³¤£¬ £¬£¬£¬£¬ÆäÖйâ·ü·¢µçµÄÉú³¤ÓÈΪÏÔÖø ¡£¡£¡£¡£¡£ÓÉͼ3¿É¼û£¬ £¬£¬£¬£¬µÂ¹ú¹â·üÄêÐÂÔö×°»úÁ¿×Ô2003ÄêÆð´ó¹æÄ£ÔöÌí ¡£¡£¡£¡£¡£×èÖ¹2011Ä꣬ £¬£¬£¬£¬µÂ¹úÀۼƹâ·ü×°»úÁ¿µÖ´ïÁË24820MWp£¬ £¬£¬£¬£¬Æä×°»úÈÝÁ¿Õ¼ÌìϵçÁ¦×°»ú×ܶîµÄ15% ¡£¡£¡£¡£¡£2011Ä꣬ £¬£¬£¬£¬¹â·üÂúÔØ·¢µç970¸öСʱ£¬ £¬£¬£¬£¬·¢µçÁ¿Õ¼ÌìÏÂ×Ü·¢µçÁ¿µÄ3% ¡£¡£¡£¡£¡£ Z6¡¤×ðÁú¡¸Öйú¡¹¹Ù·½ÍøÕ¾

ͼ2 2011ÄêµÂ¹ú¸÷µçÁ¦ÄÜÔ´·¢µç×ÜÁ¿Õ¼±È¡¡ Z6¡¤×ðÁú¡¸Öйú¡¹¹Ù·½ÍøÕ¾

ͼ3 µÂ¹ú2000¡«2011Äê¹â·üÄêÐÂÔö¼°ÀÛ¼Æ×°»úÁ¿

1.2¡¢ÄÜÔ´Éú³¤Õ½ÂÔ

2010Äê9Ôµ¹úÁª°î¾­¼ÃÓëÊÖÒÕ²¿½ÒÏþÁË¡¶ÄÜÔ´Õ½ÂÔ2050¡ª¡ª¡ªÇå½à¡¢¿É¿¿ºÍ¾­¼ÃµÄÄÜԴϵͳ¡·±¨¸æ ¡£¡£¡£¡£¡£¸Ã±¨¸æ¾öÒé¸Ã¹ú½«ÔÚÖð²½Í£Óú˵çµÄͬʱ½øÈë¿ÉÔÙÉúÄÜԴʱ´ú ¡£¡£¡£¡£¡£µÂ¹úÕþ¸®½«ÕâÒ»¾öÒéÊÓΪÆä¾­¼ÃºÍÉç»áÉú³¤µÄÀï³Ì±® ¡£¡£¡£¡£¡£ÆäÏêϸ»®¶¨ÌåÏÖÔÚÒÔÏÂËĸö·½Ã棺

£¨1£©×î³ÙÓÚ2020ÄêÄêµ×ǰ×èֹʹÓÃËùÓк˵糧£»£»£»£»£»£»£»

£¨2£©ÔÚ¸÷¸öÁìÓòÆð¾¢ÍØÕ¹¿ÉÔÙÉúÄÜÔ´Éú³¤£»£»£»£»£»£»£»

£¨3£©¼ÓËÙÖÇÄܵçÍøµÄÉú³¤£»£»£»£»£»£»£»

£¨4£©Ê¹ÓÃÏÖ´ú»¯ÊÖÒÕÌá¸ßÄÜЧ£¬ £¬£¬£¬£¬ÓÈÆäÊÇÔÚÐÞ½¨¡¢½»Í¨ºÍµçÁ¦ÏûºÄµÈÁìÓò ¡£¡£¡£¡£¡£

ΪÁËÌæ»»ÏÖÔÚÕ¼µÂ¹úÌìÏ·¢µç×ÜÁ¿18%£¨2011ÄêÊý¾Ý£©µÄºËÄÜ·¢µçÁ¿£¬ £¬£¬£¬£¬µÂ¹úÐèÒª¶¦Á¦´ó¾ÙÉú³¤¹â·ü¡¢·çÄܼ°ÉúÎïÖÊÄܵȿÉÔÙÉúÄÜÔ´ ¡£¡£¡£¡£¡£ÆäÖУ¬ £¬£¬£¬£¬¹â·ü·¢µç¾ßÓÐÆÕ±éµÄÄÜԴȪԴ¼°ÂþÑÜ£¬ £¬£¬£¬£¬Í¬Ê±£¬ £¬£¬£¬£¬Îݶ¥ÁýÕÖ¼°¹â·üÐÞ½¨Ò»Ì廯ƽÂþÑÜʽ·¢µç·½·¨ÎÞÐèÕ¼ÓõØÃæ¿Õ¼ä£¬ £¬£¬£¬£¬Òò¶øÆäÉú³¤¿Õ¼äÖØ´ó ¡£¡£¡£¡£¡£

¹â·ü·¢µçµÄÉú³¤µÃÒæÓÚÖÇÄܵçÍøµÄÉú³¤¼°ÐÞ½¨¡¢½»Í¨µÈÁìÓòµÄµçÁ¦ÏûºÄÐèÇó ¡£¡£¡£¡£¡£Ê×ÏÈ£¬ £¬£¬£¬£¬µçÍøµÄÀ©³ä¼°ÏÖ´ú»¯Îª¹â·ü·¢µçµÄ²¢Íø½¨ÉèÁË»ù´¡ ¡£¡£¡£¡£¡£2007ÄêÅ·ÖÞÌá³öÁË¡°³¬µÈÖÇÄܵçÍøµÄ¹¹Ï롱£¬ £¬£¬£¬£¬ÆäÉú³¤Æ«ÏòÖ÷ÒªÊǹ¹½¨ÂþÑÜʽ·¢µçÓë½»»¥Ê½¹©µçÓÚÒ»ÌåµÄÊèɢʽµçÍø ¡£¡£¡£¡£¡£Ïà¹ØÓڹŰåµçÁ¦£¬ £¬£¬£¬£¬¹â·ü·¢µçÊÜÌìÆø¡¢¼¾½Úת±äÓ°Ïì½Ï´ó£¬ £¬£¬£¬£¬·¢µçÁ¿²¢²»ÎÈ¹Ì ¡£¡£¡£¡£¡£¶ÔµçÍø¾ÙÐÐˢн«ÓÐÖúÓÚ¹â·ü·¢µç²¢Íø£¬ £¬£¬£¬£¬²¢Äܸü³ä·ÖµØÊ¹ÓÃÂþÑÜʽ·¢µç²àµÄÊ£ÓàµçÁ¦ ¡£¡£¡£¡£¡£Æä´Î£¬ £¬£¬£¬£¬ÐÞ½¨¡¢½»Í¨µÈÁìÓòµÄÉú³¤½«À©´ó¹â·üµÈ¿ÉÔÙÉúÄÜÔ´µÄʹÓÃ¿Õ¼ä ¡£¡£¡£¡£¡£ÀýÈçÍÆ¹ã¹â·üÐÞ½¨Ò»Ì廯£¬ £¬£¬£¬£¬ÔÚÊÐÕþÖÐʹÓÃÌ«ÑôÄÜ·µÆ¡¢¾°¹ÛÕÕÃ÷ºÍ½»Í¨Ñ¶ºÅµÆµÈ ¡£¡£¡£¡£¡£

ÓÐÁËÇåÎúµÄÕ½ÂÔÉú³¤µ¼Ïò£¬ £¬£¬£¬£¬ÔÙ¸¨ÒÔÖ´·¨Ö§³Ö£¬ £¬£¬£¬£¬µÂ¹úÕþ¸®Ïò˽È˼°ÆóÒµÌṩÁËÇåÎúµÄ¹â·üͶ×ʵ¼Ïò£¬ £¬£¬£¬£¬ÔöÇ¿ÁËͶ×ÊÐÅÐÄ ¡£¡£¡£¡£¡£

2¡¢µÂ¹ú¹â·üÉú³¤Ö§³ÖÕþ²ß

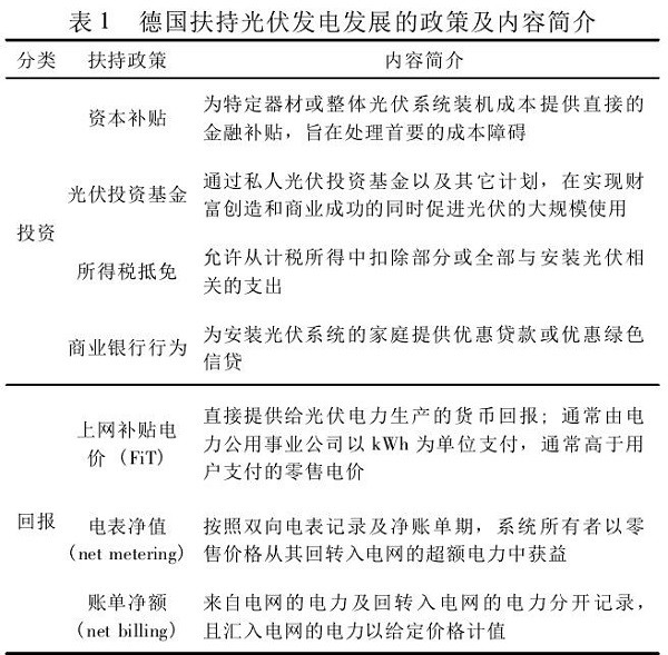
Ôڵ¹úʵÑéÄÜÔ´Õ½ÂÔ¡¢Á¢·¨Éú³¤¿ÉÔÙÉúÄÜÔ´µÄ´óÅä¾°Ï£¬ £¬£¬£¬£¬Éú³¤¹â·ü·¢µçÈÔÐèÒªÓÐÕë¶ÔÐԵĹ¤ÒµÕþ²ßÀ´×öÖ§³Ö ¡£¡£¡£¡£¡£°üÀ¨2000ÄêEEG·¨°¸¼°2004Äê¡¢2009ÄêÐÞÕý°¸ÔÚÄÚ£¬ £¬£¬£¬£¬µÂ¹ú×Ô1985ÄêÖÁ2012Äê¹²¹«²¼ÁË35ÏîÓë¹â·üµçÁ¦Éú³¤Ïà¹ØµÄÕþ²ßÎļþ£¨Ö÷Òª°ïÖúÕþ²ß¼°·½·¨¼û±í1£© ¡£¡£¡£¡£¡£ÕâЩÕþ²ßµÄÖ±½ÓЧ¹û¼´ÊÇʵÏÖ¹â·ü×°»úÁ¿µÄ´ó¹æÄ£ÉÏÉý ¡£¡£¡£¡£¡£µÂ¹ú¹â·üÔÚ×°»úÁ¿Ò»Ö±ÔöÌíµÄͬʱ£¬ £¬£¬£¬£¬ÆäͶ×ʹâ·üϵͳµÄͶ×ʱ¾Ç®Ò²Ò»Ö±Ï½µ ¡£¡£¡£¡£¡£ÒÔ100kWp·¢µçÈÝÁ¿ÒÔÄÚÎݶ¥¹â·üϵͳÖÕ¶ËΪÀý£¬ £¬£¬£¬£¬¸ÃÀàÐÍÖն˿ͻ§Æ½¾ù˰ǰ¼ÛÇ®×Ô2006ÄêµÚ2¼¾¶ÈµÄ5000/kWp½µµÍµ½2012ÄêµÚ2¼¾¶ÈµÄ1776/kWp£¬ £¬£¬£¬£¬½µ·ù´ï64.5% ¡£¡£¡£¡£¡£ÕâЩÏÔÖøµÄ¹â·üÉú³¤Ð§¹ûÓëµÂ¹úÕþ¸®µÄ¸÷Ïî°ïÖúÕþ²ßÊÇ·Ö²»¿ªµÄ ¡£¡£¡£¡£¡£ Z6¡¤×ðÁú¡¸Öйú¡¹¹Ù·½ÍøÕ¾ Z6¡¤×ðÁú¡¸Öйú¡¹¹Ù·½ÍøÕ¾

µÂ¹ú¶Ô¹â·ü·¢µçµÄÖ§³ÖÕþ²ß¿É·ÖÀàΪͶ×Ê¡¢»Ø±¨¡¢Ç¿ÖÆÒªÇó¼°ÆäËüµÈ¹²ËĸöÖÖ±ð£¨Èç±í1Ëùʾ£© ¡£¡£¡£¡£¡£´ÓÖпɼû£¬ £¬£¬£¬£¬³ýÁË¿ÉÔÙÉúÄÜÔ´Åä±È±ê×¼ÒÔ¼°¿ÉÒ»Á¬ÐÞ½¨ÒªÇóÊÇÒÔÇ¿ÖÆµÄ·½·¨Éú³¤¹â·ü·¢µçÖ®Í⣬ £¬£¬£¬£¬µÂ¹úÕþ¸®Ö÷ÒªÊÇͨ¹ýÌṩͶ×Ê¡¢»Ø±¨Á½·½ÃæµÄÓÅ»ÝÕþ²ßÀ´¼¤ÀøË½ÈË¡¢ÆóÒµ×Ô¾õͶ×ʹâ·ü·¢µçϵͳ ¡£¡£¡£¡£¡£

ÔÚͶ×Ê·½Ã棬 £¬£¬£¬£¬µÂ¹úÒ»·½ÃæÊ¹ÓÃÖ±½ÓµÄ×ÊÔ´½òÌù·½·¨À´½µµÍ˽ÈË×°Öùâ·üϵͳµÄ±¾Ç®Ãż÷£¬ £¬£¬£¬£¬ÁíÒ»·½Ã渨ÒÔÏìÓ¦ËùµÃ˰¼õÃâ¡¢ÒøÐÐÓŻݴû¿î¼°¹â·üͶ×Ê»ù½ðµÈ²ÆÎñ¡¢½ðÈÚÕþ²ßÌá¸ß˽ÈËͶ×ʸ߼۵Ĺâ·üϵͳµÄÆð¾¢ÐÔ ¡£¡£¡£¡£¡£

Ôڻر¨·½Ã棬 £¬£¬£¬£¬ÒÔEEG·¨°¸ÎªÖ§³Ö£¬ £¬£¬£¬£¬¶Ô˽È˹â·üϵͳ³ý×ÔÓõãÍâµÄÊ£ÓàµçÁ¦ÒÔ·¨¶¨¸ß¼ÛËùÓв¢ÍøÊÕ¹º£¬ £¬£¬£¬£¬ÔöÌíÁË˽È˹â·üϵͳ³ý×ÔÓõçÍâµÄÊÕÒæ ¡£¡£¡£¡£¡£µÂ¹úFiTÓÐÒÔÏÂÈý´óÌØÕ÷£º

£¨1£©¶¨¼Ûϸ»¯ ¡£¡£¡£¡£¡£µÂ¹úEEG·¨°¸²»µ«½öΪ²î±ðÀàÐ͵ĿÉÔÙÉúÄÜÔ´µçÁ¦×¼È·¶¨¼Û£¬ £¬£¬£¬£¬×Ô2004ÄêÆð£¬ £¬£¬£¬£¬Õë¶Ô×°»úÈÝÁ¿µÄ²î±ð£¬ £¬£¬£¬£¬EEG·¨°¸Îª²î±ðµÄ¹â·üϵͳ¸øÓèÁËÔ½·¢Ï¸»¯µÄµçÁ¦¶¨¼Û ¡£¡£¡£¡£¡£ÀýÈ磬 £¬£¬£¬£¬·¢µçÈÝÁ¿Ïà¶Ô½ÏСµÄסÃñÎݶ¥¹â·üϵͳËùµÃµÄ½òÌùµç¼ÛÒª¸ßÓÚ´ó¹æÄ£µÄ¹â·ü·¢µçÕ¾ ¡£¡£¡£¡£¡£ÕýÊÇÕâÑùµÄ׼ȷ¶¨¼ÛÒ²ÈÃÕþ²ß¾ßÓÐÁËÖ¸µ¼ÐÔ£¬ £¬£¬£¬£¬Ö¸µ¼Á˵¹úÒÔÎݶ¥¹â·üΪÖ÷µ¼µÄ¹â·üÉú³¤ÃûÌà ¡£¡£¡£¡£¡£

£¨2£©ºã¾Ã°ü¹Ü ¡£¡£¡£¡£¡£Ôڵ¹ú£¬ £¬£¬£¬£¬ÐÂͶ²úµÄ¿ÉÔÙÉúÄÜÔ´µçÕ¾ÔÚͶ²úÒÔºóµÄ20ÄêÄÚ¾ùÏíÊÜ×°ÖÃͶ²úʱµÄÀο¿ÉÏÍøµç¼ÛÏíÊܽòÌù£¬ £¬£¬£¬£¬²»ËæFiTµÄϽµ¶ø×ª±ä ¡£¡£¡£¡£¡£20ÄêÀο¿µç¼ÛµÄ»®¶¨¸øÓèͶ×ÊÕßÎȹ̵ÄÊÕÒæ°ü¹Ü£¬ £¬£¬£¬£¬ÔöÇ¿ÁËͶ×ʵÄÐÅÐÄ ¡£¡£¡£¡£¡£

£¨3£©ÂÌÉ«µçÁ¦·Ö̯ ¡£¡£¡£¡£¡£ËäÈ»µÂ¹ú¸÷µçÁ¦¹«Ë¾±»EEG·¨°¸Ç¿ÖÆÒªÇó¸ß¼Û¹ºÖÿÉÔÙÉúÄÜÔ´£¬ £¬£¬£¬£¬µ«×îÖÕµçÁ¦¹«Ë¾½«Õâ±ÊÓɸ߼۹ºÖÃÂÌÉ«µçÁ¦Ìá¸ßµÄÕûÌìְ̯¸øÌìϵÄÖն˵çÁ¦ÏûºÄÕß ¡£¡£¡£¡£¡£Ì¯±¡Á˵ÄÂÌÉ«µçÁ¦±¾Ç®¶ÔÖն˵ç¼ÛµÄºÏÀíÐÔÍþв²»´ó£¬ £¬£¬£¬£¬Í¬Ê±ÓÖ×èÖ¹Á˲ÆÎñ»òµçÁ¦¹«Ë¾µÄ¼òµ¥¼ç¸º£¬ £¬£¬£¬£¬Ê¹ºã¾Ã¸ß¼Û¹ºÖÃÂÌÉ«µçÁ¦³ÉΪ¿ÉÄÜ ¡£¡£¡£¡£¡£

3¡¢µÂ¹ú¹â·üµç¼ÛϽµÀú³Ì

ǰÊö¿ÉÖª£¬ £¬£¬£¬£¬µÂ¹ú¹â·üµÄµç¼Û²¢·ÇÖ±½ÓÓÉÊг¡¹©ÐèÀ´¾öÒ飬 £¬£¬£¬£¬¶øÊÇÓɵ¹úEEG·¨°¸ÖеÄFiT½òÌù¼ÛÇ®À´»®¶¨µÄ ¡£¡£¡£¡£¡£ÒÔEEG·¨°¸ÎªÖ§³Ö£¬ £¬£¬£¬£¬Ê®¶àÄêÀ´µÂ¹ú¹â·üϵͳװ»úÁ¿ÔÚÒ»Ö±ÅÊÉýµÄͬʱ£¬ £¬£¬£¬£¬µÂ¹úÕþ¸®Ò²ÔÚÒ»Ö±µØÐÞ¶©FiT½òÌùÂÊ ¡£¡£¡£¡£¡£

ÓÉͼ4ÖÐÕÛÏßת±ä¿É¼û£¬ £¬£¬£¬£¬2004ÄêÒÔǰ¹â·üÖ»ÓÐÒ»¸öÉÏÍø½òÌù¼ÛÇ® ¡£¡£¡£¡£¡£2004ÄêÆð£¬ £¬£¬£¬£¬Æ¾Ö¤Ëù×°Öùâ·üϵͳµÄ¹æÄ££¬ £¬£¬£¬£¬¶ÔÆäËù·¢¹â·üµç¸øÓèÓвî±ðµÄÉÏÍø½òÌùµç¼Û ¡£¡£¡£¡£¡£´Ó2004ÄêÆðÖÁ2009Ä꣬ £¬£¬£¬£¬FiT½òÌùÂÊϽµÇ÷ÊÆÏà¶ÔƽÎÈ£¬ £¬£¬£¬£¬µ«×Ô2009ÄêÆðFiT½òÌùÂÊϽµËÙÂʼÓËÙ£¬ £¬£¬£¬£¬ÖÁ2012Äê¹â·üÉÏÍøµç¼Û½òÌùÂÊÉÏÏÂÏÞ¾ùµÍÓڵ¹úסÃñÓõç¼ÛÇ®µÄƽ¾ùÖµ ¡£¡£¡£¡£¡£

ÓÉÓÚµçÁ¦¹«Ë¾±»Ç¿ÖÆÒԸ߼۹ºÖÿÉÔÙÉúÄÜÔ´·¢µç£¬ £¬£¬£¬£¬ÓÚÊÇËûÃǽ«Õⲿ·ÖÂÌÉ«µçÁ¦ÓöÈÒÔ¡°EEGÂÌÉ«µçÁ¦·Ö̯·Ñ¡±µÄÐÎʽת¼Þµ½µçÁ¦ÏûºÄÕßÉíÉÏ ¡£¡£¡£¡£¡£ËäÈ»·¨¶¨¹â·üÉÏÍøµç¼Û½òÌùÔÚһֱϽµ£¬ £¬£¬£¬£¬¿ÉÊÇÓÉÓÚ×°»ú¹æÄ£µÄÒ»Ö±ÅÊÉý£¬ £¬£¬£¬£¬ÂÌÉ«µçÁ¦·Ö̯·ÑÒ²Ô½À´Ô½¸ß ¡£¡£¡£¡£¡£Óë´Ëͬʱ£¬ £¬£¬£¬£¬¹Å°åÄÜÔ´µÄ¼ÛǮҲÔÚÉÏÉý£¬ £¬£¬£¬£¬ÕâË«ÖØÁ¦Á¿µ¼Öµ¹úº£ÄÚסÃñÓÃµçÆ½¾ù¼ÛÇ®´Ó2000ÄêµÄ13.9Eurocent/kWhÉÏÉýµ½2012ÄêµÄ26.4Eurocent/kWh£¨¼ûͼ4Öù״ͼ£© ¡£¡£¡£¡£¡£ Z6¡¤×ðÁú¡¸Öйú¡¹¹Ù·½ÍøÕ¾

ÕýÊÇ·¨¶¨FiT½òÌù¼ÛÇ®µÄϽµÓëͨË×µç¼ÛÉÏÉýµÄË«ÖØ×ª±ä£¬ £¬£¬£¬£¬2012ÄêµÂ¹úFiT¼ÛÇ®ÉÏÏÂÏÞ¾ùµÍÓڵ¹úÌìÏÂÖÕ¶ËסÃñÓõçµÄƽ¾ùµç¼Û£¬ £¬£¬£¬£¬Ê¹µÃµÂ¹ú²¿·ÖµØÇøÔÚ2012ÄêʵÏÖÁ˹â·üµçÁ¦µÄƽ¼ÛÉÏÍø ¡£¡£¡£¡£¡£

ƾ֤¹Å°å΢¹Û¾­¼ÃѧÀíÂÛ£¬ £¬£¬£¬£¬ÔÚûÓÐÊг¡½øÈëÃż÷ÒÔ¼°À©´óÉú²ú¹æÄ£µÄÊÖÒÕÏÞÖÆÊ±£¬ £¬£¬£¬£¬¹©Ó¦Á¿Óë¼ÛǮת±äÆ«ÏòÊÇͬÏòµÄ ¡£¡£¡£¡£¡£Í¬Àí£¬ £¬£¬£¬£¬¹â·üFiTÔ½¸ß£¬ £¬£¬£¬£¬ÄêÐÂÔö×°»úÁ¿Ò²ÏìÓ¦Ó¦¸ÃÔ½¸ß ¡£¡£¡£¡£¡£È»¶øµÂ¹ú¹â·üµÄ×°ÖùæÄ£¼°FiT½òÌù¼ÛÇ®Á½ÕßÖ®¼äµÄת±äÆ«ÏòÈ´Óë´ËÏà㣠¡£¡£¡£¡£¡£±ÈÕÕͼ3ºÍͼ4¿É·¢Ã÷£¬ £¬£¬£¬£¬ËäÈ»·¨¶¨FiTÔÚһֱϽµ£¬ £¬£¬£¬£¬¿ÉÿÄêÐÂÔö¹â·ü×°»úÁ¿ÔÚÒ»Ö±ÅÊÉý ¡£¡£¡£¡£¡£ÓÈÆäÔÚ2009Äêǰºó£¬ £¬£¬£¬£¬FiT½òÌù¼ÛǮϽµËÙÂʼÓËÙ£¬ £¬£¬£¬£¬¿É¹â·ü×°»úÁ¿ÐÂÔöËÙÂÊÒ²ÔÚ¼ÓËÙ ¡£¡£¡£¡£¡£ÓÉÓÚFiT½òÌù¼ÛǮչÏÖµÄÊÇ×°Öùâ·üϵͳºó˽ÈË»òÆóҵͨ¹ýÂôµç¿É»ñµÃµÄÊÕÒæÂÊ£¬ £¬£¬£¬£¬ÓÉ´Ë¿ÉÍÆ²âÂôµçÊÕÒæÂʽµµÍºó×°ÖÃÁ¿ÈÔÔÚÉÏÉýµÄÔµ¹ÊÔ­ÓÉÓëͶ×ʵı¾Ç®Ï½µÓÐ¹Ø ¡£¡£¡£¡£¡£

Ͷ×Ê×°Öùâ·üϵͳµÄ³ÉÔ­À´×ÔÁ½¸ö·½Ã棺¹ºÖùâ·üϵͳµÄ±¾Ç®ºÍ×°Öñ¾Ç® ¡£¡£¡£¡£¡£×Ô2008ÄêÆð£¬ £¬£¬£¬£¬ÊÜÉú²úÊÖÒÕµÄÌá¸ß¡¢Éú²ú¹æÄ£À©´óÒÔ¼°²úÄܹýÊ£µÈÎÊÌ⣬ £¬£¬£¬£¬È«ÇòÌ«ÑôÄܼ¶¾§Ìå¹èÒÔ¼°¹â·ü×é¼þ¼ÛÇ®´ó·ùÌøË® ¡£¡£¡£¡£¡£Ô­ÖÊÁϼÛÇ®µÄϵøÊ¹µÃ¹â·üϵͳÕûÌåͶ×ʱ¾Ç®´ó·ùϽµ ¡£¡£¡£¡£¡£

Ͷ×ʱ¾Ç®µÄϽµÎª½µµÍ¹â·üµç¼ÛÌṩÁËÌõ¼þÌõ¼þ ¡£¡£¡£¡£¡£ÈôÊDz»µ÷½âFiT¼ÛÇ®£¬ £¬£¬£¬£¬¶øÊÇά³Ö¸ß¼Û½òÌùÒÔ½øÒ»²½´Ì¼¤×°»ú¹æÄ£µÄÉÏÉý£¬ £¬£¬£¬£¬ÄÇôµçÁ¦¹«Ë¾¸ß¼Û¹ºÖÃÂÌÉ«µçÁ¦µÄ±¾Ç®¼ç¸º½«¸üÖØ ¡£¡£¡£¡£¡£ÓÉ´Ë£¬ £¬£¬£¬£¬×ªÒƵ½µçÁ¦ÖÕ¶ËÏûºÄÕßÉíÉϵÄÂÌÉ«µçÁ¦·Ö̯·ÑÒ²½«½øÒ»²½Ìá¸ß£¬ £¬£¬£¬£¬½ø¶øÍþвÌìϵçÁ¦¼ÛÇ®µÄÎȹÌÐÔ ¡£¡£¡£¡£¡£Òò´Ë£¬ £¬£¬£¬£¬Ö»ÓÐÔÚÆ½ºâ˽ÈË×°Öùâ·üϵͳµÄͶ×ʼ°»Ø±¨µÄÌõ¼þÏ£¬ £¬£¬£¬£¬²ÎÕÕͶ×ʱ¾Ç®ÒÔ¼°Ã¿ÄêÐÂÔö×°»úÁ¿µÄת±ä¶ÔFiT½òÌù¼ÛÇ®¾ÙÐе÷½â£¬ £¬£¬£¬£¬²Å»ªÒ»·½Ãæ¼ÌÐøÍÆ½ø¹â·ü·¢µçÉú³¤£¬ £¬£¬£¬£¬Ò»·½ÃæÎ¬³ÖÖն˵çÁ¦¼ÛÇ®µÄÎÈ¹Ì ¡£¡£¡£¡£¡£±ðµÄ£¬ £¬£¬£¬£¬²ÎÕÕÐÂÔö×°»úÁ¿µ÷½âFiT¼ÛǮҲ¿ÉÒÖÖÆ¹â·üÊг¡¹ý¿ì¹ýÈÈÔöÌí ¡£¡£¡£¡£¡£ÓÉ´Ë¿É×èÖ¹¹â·ü¹¤ÒµÁ´·ºÆð²úÄܹýÊ££¬ £¬£¬£¬£¬ÒÔ¼°¶ñÐÔ¼ÛǮս ¡£¡£¡£¡£¡£

Ö÷Ҫƾ֤FiT½òÌù¼ÛÇ®µ÷½âת±ä£¬ £¬£¬£¬£¬²¢²ÎÕÕ²î±ðʱÆÚÏìÓ¦µÄ¸¨ÖúÕþ²ß£¬ £¬£¬£¬£¬±¾ÎĽ«µÂ¹ú¹â·üµç¼ÛϽµÀú³Ì·ÖΪÈý¸ö½×¶Î£ºÆð²½½×¶Î¡¢Éú³¤½×¶ÎºÍµ÷½â½×¶Î£¨¼ûͼ5£© ¡£¡£¡£¡£¡£ Z6¡¤×ðÁú¡¸Öйú¡¹¹Ù·½ÍøÕ¾

Æð²½½×¶ÎÊÇ2000ÄêÖÁ2003Äê ¡£¡£¡£¡£¡£Ôڴ˽׶ÎÕë¶ÔËùÓз¢µçÈÝÁ¿²î±ðµÄ¹â·üϵͳֻÓÐÒ»¸öFiT½òÌùµç¼Û ¡£¡£¡£¡£¡£¸Ã½×¶ÎµÄFiT¼°ÄêÐÂÔö×°»úÈÝÁ¿×ª±ä¶¼ºÜÊÇÆ½ÎÈ ¡£¡£¡£¡£¡£FiT½òÌùÒÔÿÄê5%µÄϽµËÙÂʵݼõ£¬ £¬£¬£¬£¬ÄêÐÂÔö×°»úÁ¿ÔÚ120MWp×óÓÒ ¡£¡£¡£¡£¡£µÂ¹úÕþ¸®Ôڸý׶ζԽòÌùµÄ¹â·ü×°»ú×ÜÈÝÁ¿¼°²î±ðµÄ¹â·üϵͳÈÝÁ¿ÊµÑéÉÏÏÞ¿ØÖÆ£º2000Äê×ÜÈÝÁ¿ÉÏÏÞΪ350MW£¬ £¬£¬£¬£¬2002ÄêÐÞ¶©Îª1000MW ¡£¡£¡£¡£¡£2003Ä꣬ £¬£¬£¬£¬µÂ¹úÍÆ³öÊ®Íò¹â·üÎݶ¥ÏîÄ¿£¬ £¬£¬£¬£¬¸ÃÏîÄ¿»ù½ðÔÚͬÄê7Ô±㱻ºÄ¾¡ ¡£¡£¡£¡£¡£

Éú³¤½×¶ÎΪ2004ÄêÖÁ2009Äê ¡£¡£¡£¡£¡£×Ô2004ÄêEEG·¨°¸ÐÞ¶©°¸ÊµÑéºó£¬ £¬£¬£¬£¬µÂ¹ú×÷·ÏÁ˶Թâ·ü×°»ú×ÜÈÝÁ¿¼°²î±ðϵͳÈÝÁ¿µÄÉÏÏÞ¿ØÖÆ ¡£¡£¡£¡£¡£±ðµÄ£¬ £¬£¬£¬£¬×Ô2004Äê8ÔÂ1ÈÕÆð£¬ £¬£¬£¬£¬ÐµÄFiT½òÌùÂÊÕë¶Ô¹â·üϵͳװ»úÈÝÁ¿µÄ²î±ðʵÑé²î¶î½òÌù£¬ £¬£¬£¬£¬½òÌùÇø¼äÔÚ46¡«62Eurocent/kWh ¡£¡£¡£¡£¡£¸Ã½×¶ÎµÄÌØÕ÷Ϊ£¬ £¬£¬£¬£¬FiTϽµËÙÂÊÒÀȻƽÎÈ£¬ £¬£¬£¬£¬2008ÄêÐÞ¶©EEG·¨°¸Ç°£¬ £¬£¬£¬£¬Äê¾ùµÝ¼õËÙÂÊÔÚ5%¡«6.5%Ö®¼ä ¡£¡£¡£¡£¡£ÄêÐÂÔö¹â·ü×°»úÁ¿µÄÔöËÙÏÔÖøÌá¸ß£¬ £¬£¬£¬£¬Äê¾ù1100MWp×óÓÒ ¡£¡£¡£¡£¡£ÕýÊÇÕâÒ»½×¶Î×÷·ÏϵͳÈÝÁ¿ÉÏÏÞºó¹â·ü·¢µçÓ¦ÓõÄÉú³¤Îª¹â·üÉú²úÊÖÒÕÌṩÁ˹æÄ£¾­¼ÃЧӦ£¬ £¬£¬£¬£¬¼ä½ÓÔö½øÁ˹â·ü×°»ú±¾Ç®µÄϽµ ¡£¡£¡£¡£¡£2008ÄêµÄEEG·¨°¸ÐÞ¶©ºó£¬ £¬£¬£¬£¬ÒýÈëÁË×ÔÓùâ·ü·¢µçµÄ½òÌù ¡£¡£¡£¡£¡£ÒÔºóÕû¸ö¹â·üFiT½òÌùÇø¼äÄڵĽòÌùϽµËÙÂÊΪ5.5%¡«7.5% ¡£¡£¡£¡£¡£±ÈÕÕÆð²½½×¶Î5%µÄ½µ·ù¿É·¢Ã÷£¬ £¬£¬£¬£¬Éú³¤½×¶ÎµÄFiT½òÌùϽµËÙÂÊÏÔ×ÅÔöÌí ¡£¡£¡£¡£¡£ÕâÑùµÄFiTµ÷½â²¢Ã»ÓÐÓ°ÏìͬÆÚ¹â·ü¹æÄ£µÄ½øÒ»²½À©´ó£¬ £¬£¬£¬£¬¾Ý´Ë¿ÉÍÆ¶Ï£¬ £¬£¬£¬£¬µÂ¹úÔÚ²ÎÕÕͬÆÚ¹â·ü±¾Ç®µÄת±äÉϵ÷½âFiT½µ·ù£¬ £¬£¬£¬£¬²¢²»Ó°Ïì¸Ã½×¶ÎͶ×ʹâ·üϵͳµÄ»Ø±¨¿Õ¼ä ¡£¡£¡£¡£¡£

µ÷½â½×¶ÎÊÇ´Ó2010ÄêÖÁ2012Ä꣬ £¬£¬£¬£¬¸Ã½×¶ÎFiTµ÷½âÇ÷ÓÚ³£Ì¬»¯£¬ £¬£¬£¬£¬µ÷½â·ù¶ÈÒ²´óÓÚǰһ½×¶Î ¡£¡£¡£¡£¡£Ò»·½ÑÛǰһ½×¶Î´ó¹æÄ£µÄ¹â·ü×°»úÁ¿½µµÍÁËͶ×ʱ¾Ç®£¬ £¬£¬£¬£¬ÁíÒ»·½Ãæ³öÓÚ¶ÔFiT½«½øÒ»²½Ï½µµÄÔ¤ÆÚ£¬ £¬£¬£¬£¬×ÛºÏÆÊÎö´Ë½×¶ÎµÄFiT½òÌù¼ÛÇ®¼°Í¶×ʱ¾Ç®ºóÈÔÓÐÀû¿Éͼ£¬ £¬£¬£¬£¬2009ÄêÒÔºóµÂ¹ú¹â·üÐÂÔö×°»úÁ¿·ºÆð¾®Å磬 £¬£¬£¬£¬ÌìϹâ·ü·¢µçÁ¿Ò²ÊµÏÖÁ˽üÁ½±¶µÄÔöÌí ¡£¡£¡£¡£¡£2010Ä꣬ £¬£¬£¬£¬µÂ¹úÔÙ´ÎÐÞ¶©EEG·¨°¸£¬ £¬£¬£¬£¬FiT½òÌùϽµËÙÂÊΪ6%¡«13% ¡£¡£¡£¡£¡£ÕâÒ»½×¶ÎµÄFiTµ÷½âÖ÷ÒªÊDzÎÕÕÐÂÔö×°»úÁ¿µÄת±ä£¬ £¬£¬£¬£¬Ò»·½Ãæ¿ÉƽÒÖÖÕ¶ËÓõç¿Í»§µç¼ÛÖÐÂÌÉ«µçÁ¦·Ö̯·ÑµÄ¹ý¿ìÔöÌí£¬ £¬£¬£¬£¬Ò»·½Ãæ×èÖ¹Á˹â·üÊг¡µÄ¹ýÈÈÉú³¤ ¡£¡£¡£¡£¡£

4¡¢µÂ¹ú¹â·üµç¼ÛϽµÂÄÀú¼°Æôʾ

×ܽáµÂ¹ú¼ÈʵÏÖ¹â·ü´ó¹æÄ£Éú³¤ÓÖÒ»Ö±Ö¸µ¼¹â·üÉÏÍøµç¼ÛʵÏֿɾºÕùÐÔµÄÂÄÀú¿ÉÒԵóöÒÔϽáÂÛ ¡£¡£¡£¡£¡£

Ê×ÏÈ£¬ £¬£¬£¬£¬ÐèÒªÖÖÖÖ˰ÊÕ¼õÃâ¡¢²ÆÎñ½òÌùµÈÅäÌ×¹¤ÒµÕþ²ßÀ´½øÒ»²½½µµÍͶ×ʹâ·üµÄÃż÷ ¡£¡£¡£¡£¡£Ôڵ¹úÇåÀʵĿÉÔÙÉúÄÜÔ´Éú³¤Õ½ÂÔÏ£¬ £¬£¬£¬£¬ÖÖÖÖÓÐÕë¶ÔÐԵġ¢ÇåÎúµÄ¹¤ÒµÕþ²ß¹ØÓÚ¹â·üÉú³¤µÄÖ¸µ¼¹¦²»¿Éû ¡£¡£¡£¡£¡£

Æä´Î£¬ £¬£¬£¬£¬Éú³¤³õÆÚ¸ß¶îµÄ¹â·üµç¼Û¹ØÓÚÉú³¤¹â·ü¹æÄ£ÊDZز»¿ÉÉÙµÄÌõ¼þ ¡£¡£¡£¡£¡£Ë½ÈË¡¢ÆóҵѡÔñͶ×ʹâ·üϵͳʱ£¬ £¬£¬£¬£¬³ýÁË×ÔÓùâµç´øÀ´µÄ½ÚÃâµç·ÑÍ⣬ £¬£¬£¬£¬³öÊÛÓàµçÊÇÁíÒ»»ñÒæ·½·¨ ¡£¡£¡£¡£¡£Òò´Ë£¬ £¬£¬£¬£¬¸ß¶îÊÛ¼Û´øÀ´µÄ»Ø±¨¿ÉÒԴ̼¤¹â·üµÄͶ×Ê£¬ £¬£¬£¬£¬À©´ó¹â·üÉú³¤µÄ¹æÄ£ ¡£¡£¡£¡£¡£

ÔÙÕߣ¬ £¬£¬£¬£¬Æ¾Ö¤¹â·üÉú³¤ÏÖ״һֱϵ÷¹â·üµç¼ÛΪδÀ´¹â·üÉú³¤Êг¡»¯¡¢Õþ¸®µ÷¿ØÍ˳ö»úÖÆÌṩÁË»ù´¡ ¡£¡£¡£¡£¡£µÂ¹ú½×¶ÎÐԵص÷½âFiT½òÌù¼ÛǮһ·½Ãæ×èÖ¹ÁËÌ«¹ý̧¸ßÖն˵ç¼Û£¬ £¬£¬£¬£¬ÁíÒ»·½ÃæÖ¸µ¼¹â·üµç¼ÛÔÚδÀ´¾ßÓоºÕùÐÔ ¡£¡£¡£¡£¡£

×îºó£¬ £¬£¬£¬£¬×èÖ¹²ÆÎñ¼ç¸º´ó¶î±¾Ç®µÄÕþ²ß°ü¹ÜÁËÉú³¤¹â·üµÈ¿ÉÔÙÉúÄÜÔ´µÄ¿ÉÒ»Á¬ÐÔ ¡£¡£¡£¡£¡£µÂÍõ·¨¶¨Ç¿ÖƵçÁ¦¹«Ë¾ÊÕ¹º¿ÉÔÙÉúÄÜÔ´£¬ £¬£¬£¬£¬²¢Í¨¹ýÂÌÉ«µçÁ¦·Ö̯·ÑµÄ·½·¨ÈÃÖÕ¶ËÓõç¿Í»§¼ç¸ºÓâ¶î±¾Ç®µÄ×ö·¨¼õÇáÁ˹ú¼Ò²ÆÎñ¼ç¸º£¬ £¬£¬£¬£¬ÔöÇ¿ÁË20ÄêÏÞÆÚµÄFiT½òÌùµç¼ÛµÄ¿ÉÐÐÐÔ ¡£¡£¡£¡£¡£

ͨ¹ý¸øÓè¹â·üϵͳװÖÃÕßÔÚͶ×ʺͻر¨ÉϵÄË«ÖØÖ§³Ö£¬ £¬£¬£¬£¬µÂ¹úÖ÷ÒªÒÀÀµ¾ßÓÐϸ»¯¶¨¼Û¡¢ºã¾Ã°ü¹ÜÇҾ߿ɲÙ×÷ÐÔµÄFiT½òÌùµç¼ÛÀ´´Ì¼¤Æä¹â·ü·¢µçµÄÉú³¤ ¡£¡£¡£¡£¡£±ðµÄ£¬ £¬£¬£¬£¬µÂ¹úFiT½òÌùµç¼Ûͨ¹ýȨºâ¹â·ü±¾Ç®ÒÔ¼°ÐÂÔö×°»úÁ¿µÄת±ä£¬ £¬£¬£¬£¬·ÖÈý¸ö½×¶Î½µµÍFiT½òÌùµç¼Û£¬ £¬£¬£¬£¬ÔÚ¹â·ü·¢µçÎȲ½Éú³¤µÄͬʱ½µµÍÁ˹â·üµç¼Û£¬ £¬£¬£¬£¬Æ½ÎÈÁ˵çÁ¦Êг¡²¢Ê¹¹â·üµç¼Û¸ü¾ßÓоºÕùÁ¦ ¡£¡£¡£¡£¡£

ÎÒ¹ú´Ì¼¤¹â·üÓ¦ÓÃÊг¡Éú³¤µÄÕþ²ßÒ²¿É·Ö³ÉͶ×Ê¡¢»Ø±¨Á½¸ö½Ç¶È ¡£¡£¡£¡£¡£Í¶×ÊÆ«ÏòÉÏ£¬ £¬£¬£¬£¬ÒÔ½ðÌ«Ñô¹¤³ÌΪ´ú±í£¬ £¬£¬£¬£¬ÎÒ¹úʹÓòÆÎñ×ʽð¶Ô¹â·üϵͳ¾ÙÐÐǰÆÚͶ×ÊÒ»´ÎÐÔ½òÌù ¡£¡£¡£¡£¡£»£»£»£»£»£»£»Ø±¨½Ç¶ÈµÄÕþ²ßÆð²½½ÏÍí£¬ £¬£¬£¬£¬Ö±µ½2011Äê¹ú¼ÒÉú³¤Ë¢ÐÂί²ÅÖÆ¶©Á˺£ÄÚ¹â·üµÄÉÏÍøµç¼Û²½·¥ ¡£¡£¡£¡£¡£ÏÖÔÚ¶Ô2011Äê7ÔÂ1ÈÕÒÔǰÅú×¼½¨Éè¡¢2011Äê12ÔÂ31ÈÕÒÔǰ½¨³ÉͶ²úÇÒ¹ú¼Ò·¢¸ÄίÉÐδºË¶¨¼ÛÇ®µÄÌ«ÑôÄܹâ·ü·¢µçÏîÄ¿£¬ £¬£¬£¬£¬Í³Ò»É󶍯äÉÏÍøµç¼ÛΪÿǧÍßʱ1.15Ôª£¨º¬Ë°£© ¡£¡£¡£¡£¡£¶ø2011Äê7ÔÂ1ÈÕ¼°ÒÔºóÅú×¼µÄÌ«ÑôÄܹâ·ü·¢µçÏîÄ¿£¬ £¬£¬£¬£¬ÒÔ¼°2011Äê7ÔÂ1ÈÕ֮ǰÅú×¼µ«×èÖ¹2011Äê12ÔÂ31ÈÕÈÔ佨³ÉͶ²úµÄÌ«ÑôÄܹâ·ü·¢µçÏîÄ¿£¬ £¬£¬£¬£¬³ýÎ÷²ØÈÔÖ´ÐÐÿǧÍßʱ1.15ÔªµÄÉÏÍøµç¼ÛÍ⣬ £¬£¬£¬£¬ÆäÓàÊ ¡£¡£¡£¡£¡£¨Çø¡¢ÊУ©ÉÏÍøµç¼Û¾ù°´Ã¿Ç§Íßʱ1ÔªÖ´ÐÐ ¡£¡£¡£¡£¡£¹ØÓÚÏíÊÜÖÐÑë²ÆÎñ×ʽð½òÌùµÄÌ«ÑôÄܹâ·ü·¢µçÏîÄ¿£¬ £¬£¬£¬£¬ÆäÉÏÍøµç¼Û°´ÍâµØÍÑÁòȼú»ú×é±ê¸ËÉÏÍøµç¼ÛÖ´ÐÐ ¡£¡£¡£¡£¡£

ÎÒ¹úסÃñÓÃµçÆ½¾ù¼ÛǮԼΪÿǧÍßʱ0.5Ôª£¬ £¬£¬£¬£¬¹â·üµç¼ÛÊÇÆäÁ½±¶ ¡£¡£¡£¡£¡£Í¬Ê±£¬ £¬£¬£¬£¬ÎÒ¹úÌ«ÑôÄܹâ·ü·¢µç³ÉÄÚÇéµ±ÓڹŰ廯ʯÄÜÔ´·¢µç±¾Ç®µÄ2¡«4±¶ ¡£¡£¡£¡£¡£¹ØÓÚ×Ô¾õ×ÔÓõÄÂþÑÜʽ¹â·ü×°ÖÃÓû§À´Ëµ£¬ £¬£¬£¬£¬Í¶×ÊʵÏÖµÄÊÕÒæÌåÏÖΪ½ÚÔ¼ÁËÒÔסÃñÓõç¼ÛÇ®¼ÆÁ¿µÄµç·Ñ ¡£¡£¡£¡£¡£¹ØÓÚ¹â·ü·¢µçÕ¾µÄͶ×ÊÕßÀ´Ëµ£¬ £¬£¬£¬£¬Óë¹Å°å»¯Ê¯ÄÜÔ´·¢µçÏà±È£¬ £¬£¬£¬£¬ÆäÀûÈó¿Õ¼ä½ÏС ¡£¡£¡£¡£¡£ÈôÊÇͶ×ÊÕß»ñµÃÁËÖÐÑë²ÆÎñµÄÒ»´ÎÐÔͶ×ʽòÌù£¬ £¬£¬£¬£¬ÄÇôͶ×ʹâ·üϵͳµÄ»Ø±¨¼ÛÇ®Óë¹Å°åÄÜÔ´Ï൱ ¡£¡£¡£¡£¡£µÂ¹úÉú³¤¹â·üÓ¦ÓõÄÔçÆÚFiT¼ÛÇ®ÊÇסÃñÓÃµçÆ½¾ù¼ÛÇ®µÄ3±¶×óÓÒ£¬ £¬£¬£¬£¬ÔÙÍŽáͶ×ÊÉϵÄ˰ÊÕ¡¢´û¿îÀûÂÊÉϵÄÓŻݣ¬ £¬£¬£¬£¬ÆäÊÕÒæ¿Õ¼äÏà¶Ô¸ü´ó ¡£¡£¡£¡£¡£

±ðµÄ£¬ £¬£¬£¬£¬ÎÒ¹ú°ïÖú¹â·üÓ¦ÓõÄÕþ²ßϵͳÏà¶Ô±¡Èõ ¡£¡£¡£¡£¡£Ëæ×ÅδÀ´¹â·üÓ¦ÓÃÊÖÒÕµÄÉú³¤¡¢Í¶×ʱ¾Ç®µÄת±ä£¬ £¬£¬£¬£¬°ïÖúÕþ²ßµÄ´Ì¼¤Á¦¶ÈÐèÒªÒ»Ö±µ÷½â ¡£¡£¡£¡£¡£Ò»µ©¸Ä±äǰÆÚͶ×ʵÄÒ»´ÎÐÔ½òÌù»ò¼òµ¥µÄÉÏÍø¶¨¼Û£¬ £¬£¬£¬£¬Êг¡ÈÝÒ×·ºÆð¹ý¼¤·´Ó¦£¬ £¬£¬£¬£¬ÇÒÕþ¸®Ã»ÓÐÆäËü²ÆÎñÕþ²ß¡¢½ðÈÚÕþ²ßÓèÒÔÓ¦±ä ¡£¡£¡£¡£¡£2013Äê7ÔÂ14ÈÕ¹úÎñÔº×ÜÀíÀî¿ËÇ¿Ö÷³ÖÕÙ¿ªµÄ¹úÎñÔº³£Îñ¾Û»áÉÏÖ¸³ö£¬ £¬£¬£¬£¬Òª¡°ÍêÉÆ¹â·ü·¢µçµç¼ÛÖ§³ÖÕþ²ß£¬ £¬£¬£¬£¬Öƶ©¹â·üµçÕ¾·ÖÇøÓòÉÏÍø±ê¸Ëµç¼Û£¬ £¬£¬£¬£¬À©´ó¿ÉÔÙÉúÄÜÔ´»ù½ð¹æÄ££¬ £¬£¬£¬£¬°ü¹Ü¶ÔÂþÑÜʽ¹â·ü·¢µç°´µçÁ¿½òÌùµÄ×ʽðʵʱ·¢·Åµ½Î»¡± ¡£¡£¡£¡£¡£ÎÒ¹úδÀ´¹â·ü·¢µçµÄµç¼ÛϵͳÐèÒª½øÒ»²½µÄϸ»¯£¬ £¬£¬£¬£¬²¢ÇÒÔöÌí¶àÑùµÄ²ÆÎñ¡¢½ðÈÚÕþ²ßÓèÒÔ¸¨Öú ¡£¡£¡£¡£¡£

×îºó£¬ £¬£¬£¬£¬Õþ²ßÉϹØÓÚµç¼ÛʵÑéµÄÏÞÆÚ²¢Î´¸øÓè˵Ã÷£¬ £¬£¬£¬£¬Í¶×ÊÕßÎÞ·¨Ô¤ÆÚÊÕÒæ¼°½ÓÄɱ¾Ç®ÏÞÆÚ£¬ £¬£¬£¬£¬½ø¶øÓ°ÏìͶ×Ê×°Öùâ·üµÄÆð¾¢ÐÔ ¡£¡£¡£¡£¡£²ÎÕյ¹úÊ®¶àÄêÀ´¹â·üÉú³¤µÄ¶¯Á¦ÈªÔ´£¬ £¬£¬£¬£¬ÎÒ¹ú¿É˼Á¿½øÒ»²½¶Ô¹â·ü·¢µçÉÏÍøµç¼Û¾ÙÐÐϸ»¯£¬ £¬£¬£¬£¬²¢Í¨¹ýÁ¢·¨µÈ·½·¨°ü¹ÜÕþ²ßµÄÎȹÌÐÔ ¡£¡£¡£¡£¡£±ðµÄ£¬ £¬£¬£¬£¬Ó¦¶à½ÓÄɲÆÎñ¡¢½ðÈÚµÈÕþ²ßÊÖ¶ÎÀ´½µµÍº£ÄÚ˽È˼°ÆóҵͶ×ʹâ·üϵͳµÄÃż÷£¬ £¬£¬£¬£¬´ÓͶ×Ê¡¢»Ø±¨Á½¸ö·½ÃæÎª¹â·üÉú³¤Ìṩ¶¯Á¦ ¡£¡£¡£¡£¡£ËäÈ»ÎÒ¹úÄÜÔ´¡¢µçÁ¦Êг¡ÓëµÂ¹ú²»¾¡Ïàͬ£¬ £¬£¬£¬£¬È«Çò¹â·ü±¾Ç®¼°ÊÖÒÕµÄÉú³¤½×¶ÎÒ²ÈÕÐÂÔÂÒì ¡£¡£¡£¡£¡£Î´À´ÖйúÍÆ¶¯¹â·üµÈ¿ÉÔÙÉúÄÜÔ´Éú³¤µÄÕþ²ß·½·¨Ó¦ÔÚ×ÅÖØ×ÛºÏ˼Á¿±¾¹úµÄÄÜÔ´¡¢µçÁ¦¼ÛÇ®ÒÔ¼°¹â·ü¹¤ÒµÏÖ×´µÄ»ù´¡Éϵ÷½â±¾¹úµÄ¹â·üÉú³¤Ä£Ê½ ¡£¡£¡£¡£¡£

¼¯ÍÅÊ×Ò³|ÁªÏµZ6×ðÁúÆì½¢Ìü¹ÙÍøÈë¿Ú|Z6×ðÁúÆì½¢Ìü¹ÙÍøÈë¿Ú¼ò½é|ÕÐÆ¸ÐÅÏ¢

°æÈ¨ËùÓÐ Z6×ðÁúÆì½¢Ìü¹ÙÍøÈë¿Ú ¾©ICP±¸16034488ºÅ-1 ¾©¹«Íø°²±¸11040102700155

µØÖ·£ºÖлªÈËÃñ¹²ºÍ¹ú±±¾©Êк£µíÇøÎ÷Ö±Ãű±´ó½Ö62ºÅ

¡¾ÍøÕ¾µØÍ¼¡¿¡¾sitemap¡¿